Instance Verification Kit (IVK)
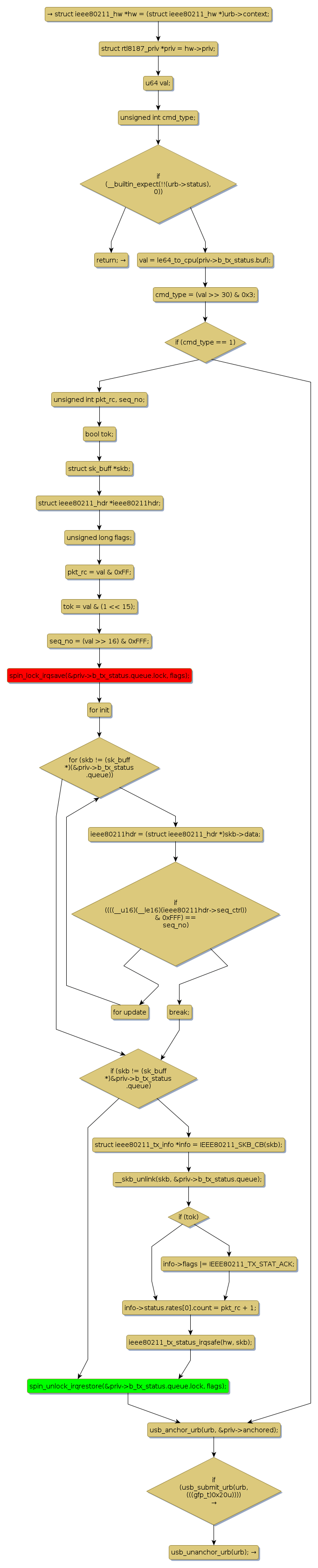
spin lock @ [15089+56+/linux-3.19-rc1/drivers/net/wireless/rtl818x/rtl8187/dev.c]
Instance Signature: lock
|
The Matching Pair Graph:
|
|
Function Name
|
Control Flow Graph (CFG)
|
Events Flow Graph (EFG)
|
Source Correspondence
|
|
rtl8187b_status_cb
|
|
|
[14032+18+/linux-3.19-rc1/drivers/net/wireless/rtl818x/rtl8187/dev.c]
|